天气
首 页
kaiyun电竞官网
工作动态
信息公开
办事指南
互动交流
下载中心
map
当前位置:
首页
>
政务公开
>
政策法规
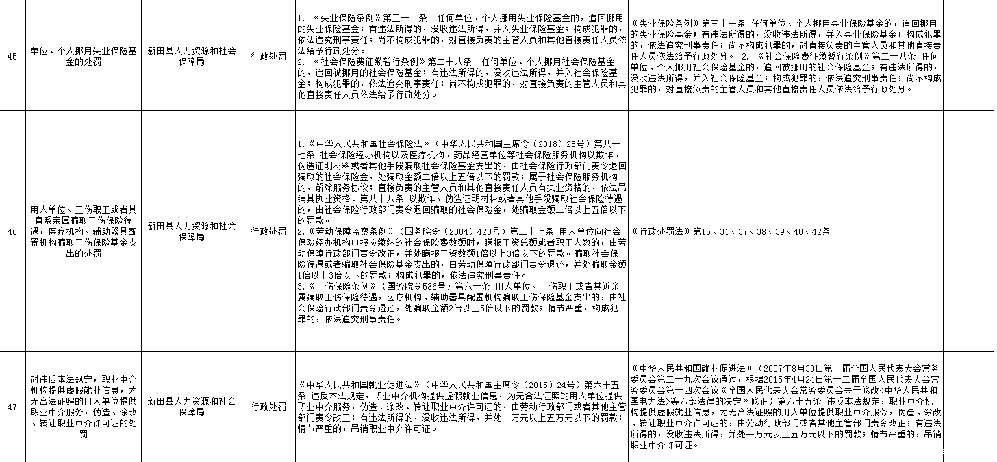
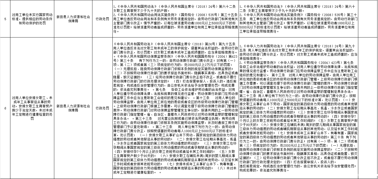
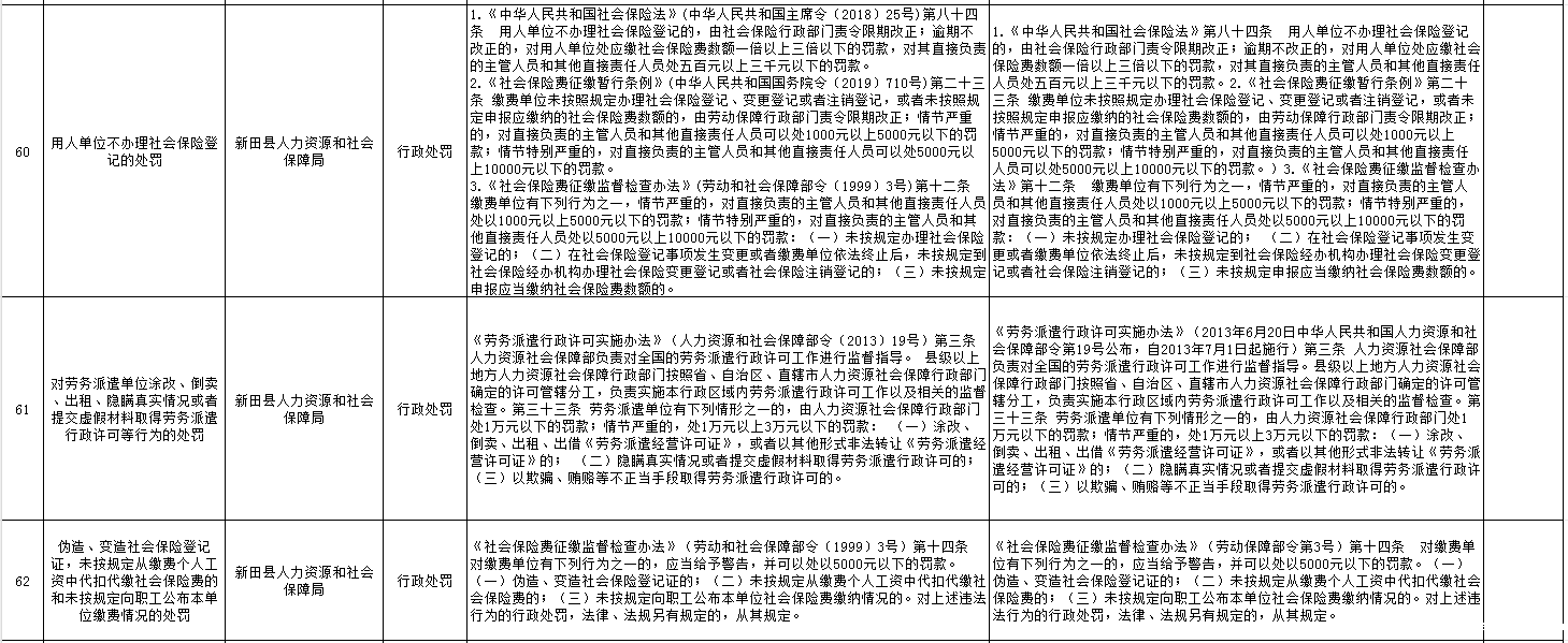
开云真人足球人社局行政执法事项目录清单(2024年版)
日期:
2024-12-25 10:16
【 字号:
大
中
小
】
打印
关闭本页
扫一扫在手机打开当前页
map