Baidu
map
您现在所在的位置 : 首页 > 政务公开 > 规划计划
分享到:
索引号: 4311280016/2023-24008 分类:  
发文机关: 开云电竞安全版官网 发文日期: 2023-04-06
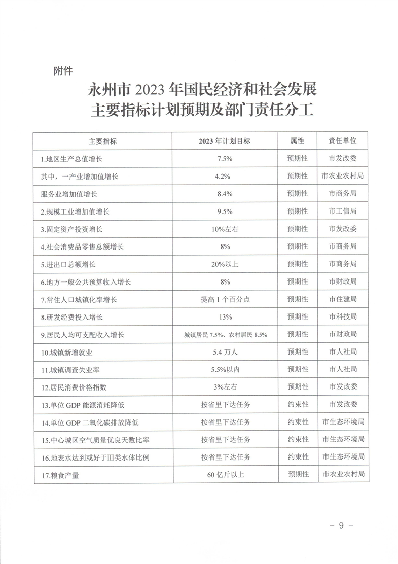
名称: 关于印发《永州市2023年国民经济和社会发展计划》的通知
文号 :    
关于印发《永州市2023年国民经济和社会发展计划》的通知
  • 2023-04-06 10:39
  • 来源: 永州市发改委网
  • 【字体:   










扫一扫在手机打开当前页
相关链接
各省市政府
市州政府
县区管理区网站
站群导航
网站地图 | 联系我们 | 政务邮箱:xtgovment@126.com

主办:开云电竞安全版    承办:开云在线登陆官网(云开体育app平台官网)    
技术支持:0746-4767803(仅受理网站建设维护相关事宜)
网站标识码:4311280016    湘ICP备10010030号    湘公网安备 43112802000004号

  • 湖南省政府网
  • 永州市人民
    政府网
  • 三湘e监督
  • 监督一点通
Baidu
map
Baidu
map