kaiyun登录入口登录网址 湖南省人民政府 永州市人民政府

Baidu
kaiyun官方网入口登录
您现在所在的位置 : 首页 > 政务公开 > 通知公告
分享到:
索引号: 4311280016/2024-01066 分类:  
发文机关: 永州市生态环境局新田分局 发文日期: 2024-12-31
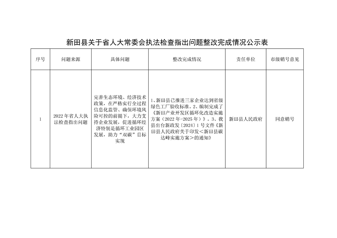
名称: 关于省人大常委会执法检查指出问题(促进循环经济特别是循环工业园区发展,助力“双碳”目标实现)
文号 :    
关于省人大常委会执法检查指出问题(促进循环经济特别是循环工业园区发展,助力“双碳”目标实现)
  • 2024-12-31 15:16
  • 来源: 开云真人足球科技商务和工业信息化局
  • 【字体:   







扫一扫在手机打开当前页
相关链接
各省市政府
市州政府
县区管理区网站
站群导航
网站地图 | 联系我们 | 政务邮箱:xtgovment@126.com

主办:开云电竞安全版    承办:开云在线登陆官网(云开体育app平台官网)    
技术支持:0746-4767803(仅受理网站建设维护相关事宜)
网站标识码:4311280016    湘ICP备10010030号    湘公网安备 43112802000004号

  • 湖南省政府网
  • 永州市人民
    政府网
  • 三湘e监督
  • 监督一点通
Baidu
kaiyun官方网入口登录
Baidu
kaiyun官方网入口登录