kaiyun地址下载 湖南省人民政府 永州市人民政府

Baidu
map
您现在所在的位置 : 首页 > 政务公开 > 政策法规
分享到:
索引号: 4311280016/2025-30131 分类:  
发文机关: 发文日期: 2025-08-07
名称: 《政务数据共享条例》
文号 :    
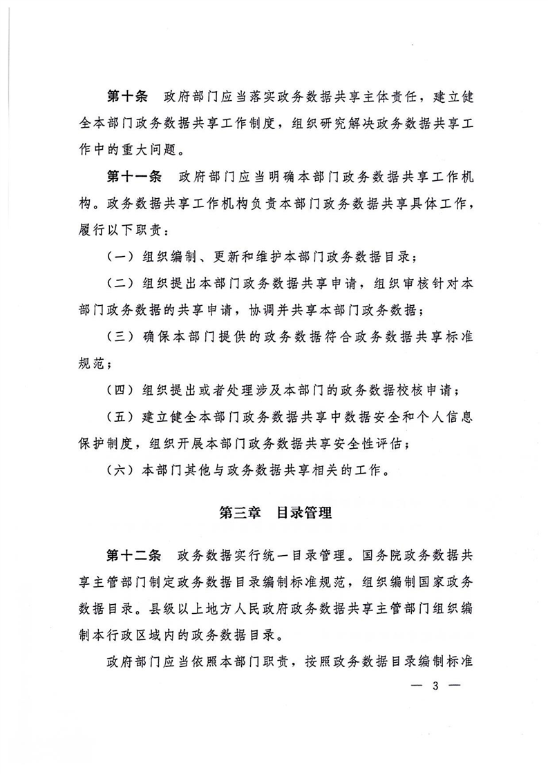
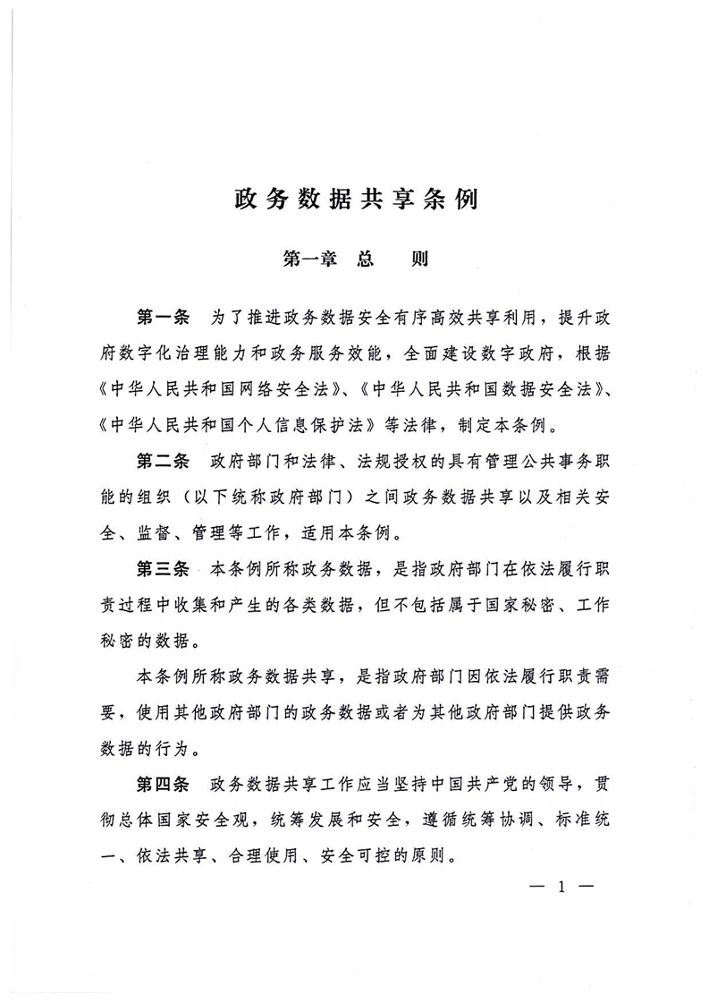
《政务数据共享条例》
  • 2025-08-07 10:25
  • 来源: 中国政府网
  • 【字体:   
















扫一扫在手机打开当前页
相关链接
各省市政府
市州政府
县区管理区网站
站群导航
网站地图 | 联系我们 | 政务邮箱:xtgovment@126.com

主办:开云电竞安全版    承办:开云在线登陆官网(云开体育app平台官网)    
技术支持:0746-4767803(仅受理网站建设维护相关事宜)
网站标识码:4311280016    湘ICP备10010030号    湘公网安备 43112802000004号

  • 湖南省政府网
  • 永州市人民
    政府网
  • 三湘e监督
  • 监督一点通
Baidu
map
Baidu
map